○彦根愛知犬上広域行政組合個人情報の保護に関する法律施行細則
令和5年3月27日
組合規則第2号
(趣旨)
第1条 この規則は、個人情報の保護に関する法律(平成15年法律第57号。以下「法」という。)、個人情報の保護に関する法律施行令(平成15年政令第507号。以下「令」という。)および彦根愛知犬上広域行政組合個人情報の保護に関する法律施行条例(令和5年組合条例第2号。以下「条例」という。)を施行するために必要な事項を定めるものとする。
(用語)
第2条 この規則で使用する用語は、法、令および条例で使用する用語の例による。
(組合内部にける利用および提供に係る適正管理)
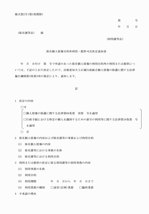
第3条 法第69条第1項に規定する法令に規定する場合により、または同条第2項本文の規定に基づき、利用目的以外の目的のために保有個人情報を利用しようとする場合は、当該保有個人情報を所管する課等の長は、当該利用しようとする課等の長に、保有個人情報目的外利用・提供申請書(別記様式第1号)を提出させなければならない。ただし、緊急その他特にやむをえないと認めるときは、この限りでない。
2 法第69条第1項に規定する法令に規定する場合により、もしくは同条第2項本文の規定に基づき、または行政手続における特定の個人を識別するための番号の利用等に関する法律(平成25年法律第27号)第19条各号の規定に基づき、他の実施機関(組合の議会を含む。以下この条において同じ。)に利用目的以外の目的のために保有個人情報を提供するときは、当該保有個人情報を所管する課等の長は、当該提供を受けようとする他の実施機関の課等の長に、保有個人情報目的外利用・提供申請書を提出させなければならない。ただし、緊急その他特にやむを得ないと認めるときは、この限りでない。
(1) 任意の様式による申請(保有個人情報提供申請書の記載内容に準じた記載があるものに限る。)があった場合
(2) 緊急その他やむを得ないと認める場合
(必要な文書の様式)
第5条 法および令の施行のために必要な文書の様式は、別に定めるもののほか、次の表に掲げるところによるものとする。
様式名 | 根拠規定 |
保有個人情報開示請求書(別記様式第5号) | 法第77条第1項 |
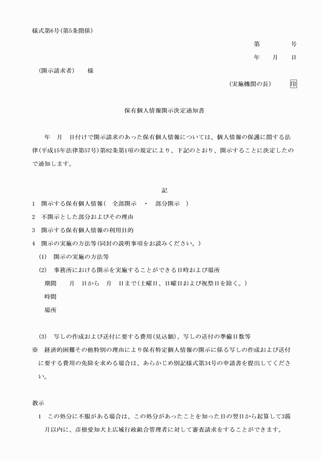
保有個人情報開示決定通知書(別記様式第6号) | 法第82条第1項 |
保有個人情報の開示をしない旨の決定通知書(別記様式第7号) | 法第82条第2項 |
保有個人情報開示決定等期限延長通知書(別記様式第8号) | 法第83条第2項 |
保有個人情報開示決定等期限特例延長通知書(別記様式第9号) | 法第84条 |
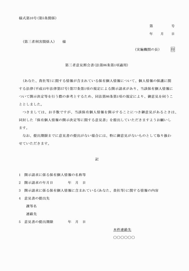
第三者意見照会書(法第86条第1項適用)(別記様式第10号) | 法第86条第1項 |
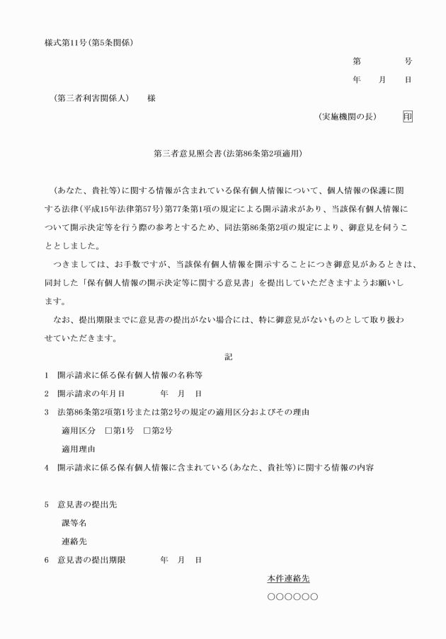
第三者意見照会書(法第86条第2項適用)(別記様式第11号) | 法第86条第2項 |
保有個人情報の開示決定等に関する意見書(別記様式第12号) | 法第86条 |
開示決定を行った旨の反対意見書提出者への通知書(別記様式第13号) | 法第86条第3項 |
保有個人情報の開示の実施方法等申出書(別記様式第14号) | 法第87条第3項 |
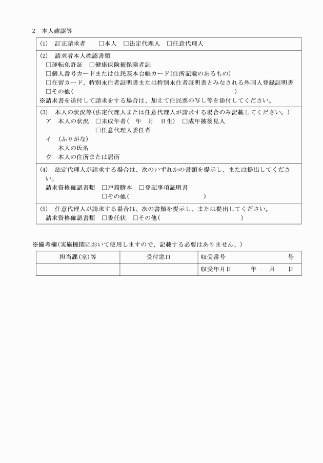
保有個人情報訂正請求書(別記様式第15号) | 法第91条第1項 |
保有個人情報訂正決定通知書(別記様式第16号) | 法第93条第1項 |
保有個人情報の訂正をしない旨の決定通知書(別記様式第17号) | 法第93条第2項 |
保有個人情報訂正決定等期限延長通知書(別記様式第18号) | 法第94条第2項 |
保有個人情報訂正決定等期限特例延長通知書(別記様式第19号) | 法第95条 |
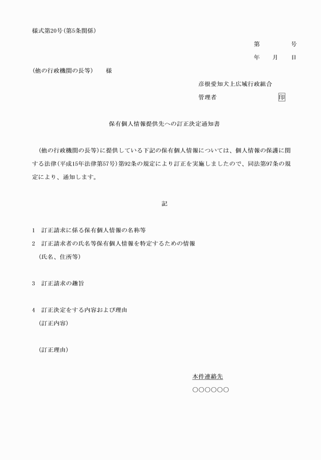
保有個人情報提供先への訂正決定通知書(別記様式第20号) | 法第97条 |
保有個人情報利用停止請求書(別記様式第21号) | 法第99条第1項 |
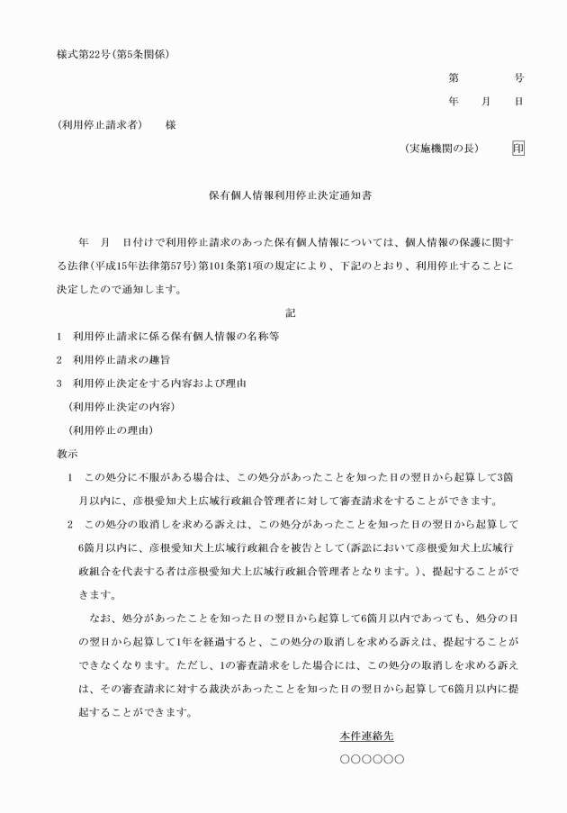
保有個人情報利用停止決定通知書(別記様式第22号) | 法第101条第1項 |
保有個人情報の利用停止をしない旨の決定通知書(別記様式第23号) | 法第101条第2項 |
保有個人情報利用停止決定等期限延長通知書(別記様式第24号) | 法第102条第2項 |
保有個人情報利用停止決定等期限特例延長通知書(別記様式第25号) | 法第103条 |
個人情報保護審査会諮問通知書(別記様式第26号) | 法第105条第3項において準用する同条第2項 |
審査請求人等に関する保有個人情報の開示決定に係る通知書(別記様式第27号) | 法第107条第1項において準用する法第86条第3項 |
委任状(個人情報に係る開示請求用)(別記様式第28号) | 令第22条第3項 |
委任状(特定個人情報に係る開示請求用)(別記様式第29号) | 令第22条第3項 |
委任状(訂正請求用)(別記様式第30号) | 令第29条において準用する令第22条第3項 |
委任状(特定個人情報に係る訂正請求用)(別記様式第31号) | 令第29条において準用する令第22条第3項 |
委任状(利用停止請求用)(別記様式第32号) | 令第29条において準用する令第22条第3項 |
委任状(特定個人情報に係る利用停止請求用)(別記様式第33号) | 令第29条において準用する令第22条第3項 |
(1) 録音テープまたは録音ディスク 当該録音テープまたは録音ディスクを組合が保有する機器により再生したものの聴取または録音カセットテープに複写したものの交付
(2) ビデオテープまたはビデオディスク 当該ビデオテープまたはビデオディスクを組合が保有する機器により再生したものの視聴またはビデオカセットテープに複写したものの交付
(3) その他の電磁的記録 次に掲げる方法で組合が保有する機器およびプログラム(電子計算気に対する指令であって、一の結果を得ることができるように組み合わされたものをいう。)により行うことができるもの
ア 当該電磁的記録を用紙に出力したものの閲覧またはその写しの交付
イ 当該電磁的記録を再生したものの閲覧もしくは視聴または複写したものの交付
2 前項に規定する方法による電磁的記録の開示にあっては、電磁的記録の保存に支障が生じる恐れがあると認められるときは、当該電磁的記録を複写したものにより行うことができる。
2 前項の費用は、写しの交付の際(送付により写しの交付を受ける場合は、写しの交付を受けるまで)に納付しなければならない。
(運用状況の公表)
第9条 条例第18条の規定による運用状況の公表は、毎年6月30日までに行うものとする。
2 前項の規定による公表は、組合の掲示板への掲載その他適宜の方法により行うものとする。
(委任)
第10条 この規則に定めるもののほか必要な事項は、管理者が定める。
付則
(施行期日)
1 この規則は、デジタル社会の形成を図るための関係法律の整備に関する法律(令和3年法律第37号)附則第1条第7号に掲げる規定(同法第51条の規定に限る。)の施行の日から施行する。
(彦根愛知犬上広域行政組合個人情報保護条例施行規則の廃止)
2 彦根愛知犬上広域行政組合個人情報条例施行規則(平成21年組合規則第1号)は、廃止する。
別表(第7条関係)
区分 | 費用の額 | ||
写しの作成に与する費用 | 複写機により用紙に黒単色で複写する場合 | 日本産業規格A列3番および4番ならびにB列4番の大きさのもの | 1枚につき10円 |
複写機により用紙にカラーで複写する場合 | 日本産業規格A列3番の大きさのもの | 1枚につき80円 | |
日本産業規格A列4番およびB列4番の大きさのもの | 1枚につき50円 | ||
上記以外の方法により写しを作成する場合 | 作成に要する費用として管理者が別に定める額 | ||
写しの送付に要する費用 | 郵便料金に相当する額 | ||
備考 用紙の両面に複写する場合については、片面を1枚として費用の額を算定する。






































